員工績效管理
新進同仁加入潤德後的前3個月,我們會請新進夥伴們填寫新人輔導面談表及新人工作日誌,新人工作日誌將持續紀錄3個月,針對每天所進行的工作項目、遇到的障礙及困難點進行說明,並由輔導人協助解決狀況。
我們依循績效管理辦法,每半年定期考核並與員工進行績效核談,主要流程是先由員工自評後,再經主管依員工表現、檢視目標達成狀況進行複評,透過雙向溝通之管理方式達到雙方對於企業及目標之共同認知。2024年度潤德共有87%的正式員工完成年度績效評核,除試用期人員及當年度留停復職人員(未滿三個月)不予以考核外,其餘皆全數接受考核。
|
員工教育訓練 企業最大的資產是人才,潤德在人才的培育上一直不遺餘力。透過訂定「年度教育訓練計畫」,以提高員工的工作技能和專業知識,增加其彈性發展與價值,進而提高員工滿意度與留任率,最後促進企業的創新與競爭力。我們每年編列預算辦理員工訓練,提升員工專業技能、領導統御能力,同時鼓勵員工自我充實,參與外部舉辦之進修課程,鼓勵員工積極進修。
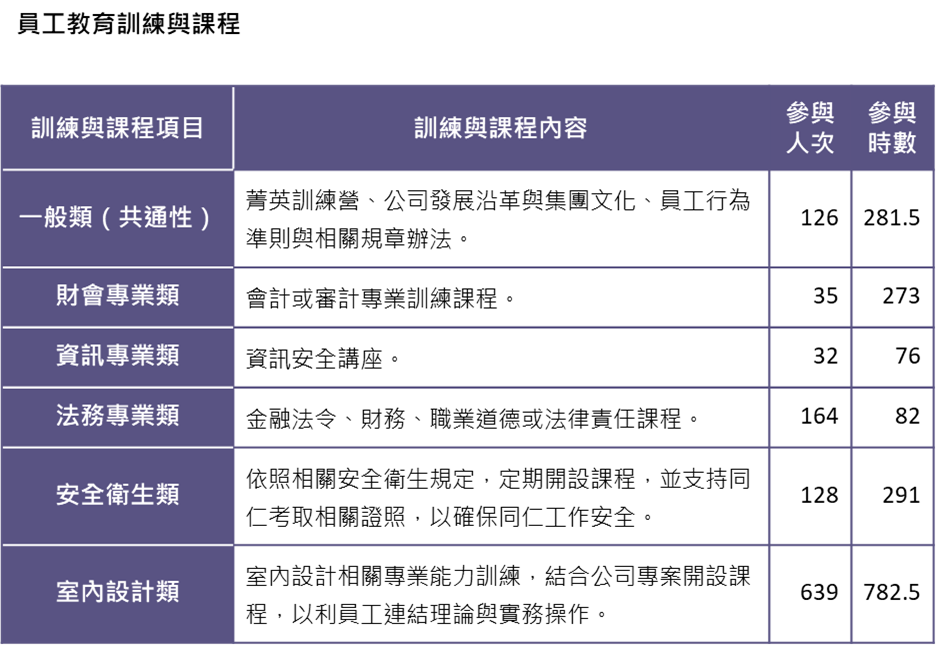
2024年潤德自辦教育訓練共計125班次、參訓達1,109人次,訓練時數共計1,541小時;而員工外訓時數共計14班次,參訓達15人次,訓練時數共計245小時。本年度整體員工教育訓練總時數為1,786小時,平均每名員工接受教育訓練的時數為13.4小時。
我們除了提供完善的工作技能與專業知識的訓練課程,亦希望同仁能於潤德進行個人發展與職涯規劃,所以我們提供相關協助,鼓勵員工工作之餘能更充實自我。 |
|
![]() |
勞資溝通 潤德希望塑造職場中即時、透明的溝通文化,並積極處理任何被提出的意見與問題。為保障員工權益以及鼓勵員工與管理階層直接進行溝通,除了每季透過勞資會議討論關於協調勞資關係、促進勞資合作、勞動條件以及勞工福利籌劃等事項外 我們並設有企業工會以強化溝通的管道。
2024年員工參與工會之人數比率約24%,且未簽訂團體協約。潤德企業工會透過組訓組、福利組、總務組及會計組共同運作,每季召開一次會議2024年共召開4次勞資會議,討論平衡勞資雙方權利義務,促進勞資合作,保障勞工之權益及增進事項之事宜。 |
|
落實員工關懷 潤德致力於提供友善的工作環境,維持同仁間的情感交流及和諧的勞資關係以凝聚同仁對組織的向心力。我們依「職工福利金條例」成立職工福利委員會,並依法提撥營收福利金及提撥同仁薪資福利金,為同仁規劃並提供優質的各項福利,例如:員工旅遊補助、生日禮券、年節禮券、結婚津貼、喪葬津貼等,另外每年提供同仁免費健檢計畫等福利及高階主管全面健康檢查,以照顧同仁生活,促進同仁身心健康。而對於同仁遇有育嬰、重大傷病、重大變故等情況時,也能申請留職停薪,以兼顧個人與家庭照顧的需要。 |
![]() |
福利補助
健康檢查
潤德非常重視同仁身體健康,為所有同仁舉辦每年兩次(上、下半年)健康檢查,且符合40歲之經理級以上同仁,提供個人客製化高階健康檢查;副總級以上同仁則另可參加年度健康照顧服務,高階健檢及健康照顧均由公司補助75費用,遠高於相關法令規定之標準。希望能讓同仁更為詳細瞭解自身的健康狀況,定期追蹤並提早治療。健康檢查項目包含尿液、血液、肝膽腎功能、胸部X光、腹部超音波及癌症檢查等,另外,為響應環保及便於同仁留存結果報告,健檢報告由合作醫院以加密電子檔案的型式直接提供予員工本人,以確保個人資訊不外流。健檢報告內容除本次檢查結果及建議事項外,並提供各項檢查指數的歷次檢驗追蹤曲線,讓同仁不只瞭解本次檢查的健康狀況,同時追蹤近5次檢查的指數變化趨勢,以利同仁即早發現異常及治療,改善生活作息與維持身體健康 。
除上述公司全額負擔費用的員工一般健康檢查項目外,亦提供較精密之自費檢查選項及眷屬健檢優惠,不僅讓同仁針對個人需求有更多選擇,也一併照顧同仁重要的家人。
團體保險
潤德為盡最大照顧同仁之美意,當發生意外時能提供經濟上最多的保障,除法令規定之勞工保險及全民健保外,所有正職員工於到職後,公司自動為員工本人投保團體壽險、意外險與醫療險,並為員工之配偶及子女投保團體醫療險。另除公司全額負擔費用之團體保險外,亦提供正職員工本人、配偶、子女及父母自費保險優惠費率,讓同仁家庭有更多的選擇,以及面臨意外時有更多的保障。
退休制度
潤德設有「勞工退休準備金監督委員會」,專責員工退休資格審查及退休金發放等事宜,符合勞基法退休資格的同仁,均可視個人身心健康及工作能力狀況提出申請。退休制度潤德依《勞動基準法》規定,每月提撥退休準備金給予採用勞退舊制的員工;另依《勞工退休金條例》,選擇勞工退休新制的員工,每月提繳投保級距6%的退休金並可自願提撥0%至6%至勞工保險局設立的個人退休金專戶。
我們重視同仁、家庭、公司之間的互動,希望透過彼此的瞭解,讓同仁家庭更清楚公司的狀況,進而支持同仁在公司的發展。

職場多元化
潤德深知完善的人力政策是企業持續營運的基石,我們致力於提供開放、多元且具競爭力的職場環境,期許能吸引優秀人才與潤德共同成長、開創新局面。員工的多元化與平等是潤德首要關注的目標,每位同仁不論性別、年齡、種族、國籍、宗教信仰或政治立場等,都應受到同等的尊重與關懷,以創造多元和諧的工作環境。截至2024年12月31日止,潤德的員工人數為133人,皆位於台灣北區。性別分布上,在職之員工人數男女比例為 1.05:1;年齡分布上,約有59%的員工介於31-50歲;員工職級分布上,共有16位主管,其中女性主管占5位,近兩年女性主管占總主管人數比例均在三成以上。2024年潤德未有收到來自員工通報或調查發現之歧視事件、使用童工、強迫或強制勞動等情事發生。
員工薪酬係以固定之本薪薪資加上績效獎金之方式給予,依據員工職級的不同,有不同的績效評核制度,透過使績效與獎金明確連結,鼓勵員工積極表現,另為維護薪酬之公平與合理,潤德堅持同工同酬,讓薪資、考績、升遷、員工福利等方面不因性別、年齡等而有所差別。經統計 2024年公司整體的男女薪酬比率,於各職等均無重大差異。潤德非擔任主管職務之全時員工2024年薪資平均數1,063仟元,薪資中位數964仟元,相較於2023年,薪資平均數增加142仟元,薪資中位數增加190仟元。
![]() |
臨場健康服務 我們自2023年6月開始,執行員工臨場健康服務,除了提供醫師每三個月駐點一次;護理師每個月駐點四次,亦希望透過專業執業人員的服務,讓所有潤德同仁對個人健康更加認識、工作疾病相關預防及指導,以降低工作造成的肌肉骨骼傷害,亦或是提供心理諮商管道等。 |
|
職業安全衛生 潤德屬室內裝修設工程業,我們相當注重職業安全衛生之管理,透過制定相對應的安全規範和措施,協助預防和因應工作場所的危險因素,以確保工作者的安全與健康,同時也有提升工作效率和品質,減少工程事故和損失。 因此,本公司依據職業安全衛生法第三十四條規定,訂定「安全衛生工作守則」,由隸屬於品保部之職業安全衛生主管與安衛管理員負責統籌相關職安議題,我們亦成立職業安全衛生委員會,委員人數總計8人,其中勞工代表與資方代表分別占62.5%及37.5%。委員會每三個月召開一次會議,審議、協調與建議安全衛生相關事項,2024年共開了4次會議。
潤德為維護同仁身心健康,提供職場保護及預防機制,每年安排員工進行兩次健康檢查,並且體檢前請同仁填寫勞檢問卷及過勞問卷,藉由問卷及健康檢查之結果以評估、分析危害因素辨識出高風險群,並持續追蹤,預防疾病及其他異常身體狀況之發生。 |
|





